聯系我們
上海錕鵬傳感工程有限公司
聯系人:唐經理
手機:13176175165
座機:0537-6801199
QQ:
#1 502387972 #2 630586983
郵箱:
#1 shanghaikunpeng@yahoo.cn
#2 kunpeng@kunpengsensor.com
地址一:山東省濟寧市豪德商貿城M區1街5棟10號
地址二:山東省濟寧市嘉祥縣山東鑫嘉萌集團有限公司3號廠房3號門
當前位置:首頁 > 產品中心 > 流量儀表 >

流量儀表

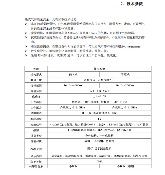
熱式流量計
作者:物位開關廠家 時間:2021-04-16 14:40:11 來源:原創

KP-RL4000熱式流量計

上一篇:渦輪流量計
下一篇:電磁流量計
留言類型
姓名
電話
E-mail
標題
內容
 
相關產品:
企業分站:
北京 河北 山西 遼寧 山東 江蘇 浙江 上海 河南 四川 陜西